您现在的位置:
首页
->
公告消息
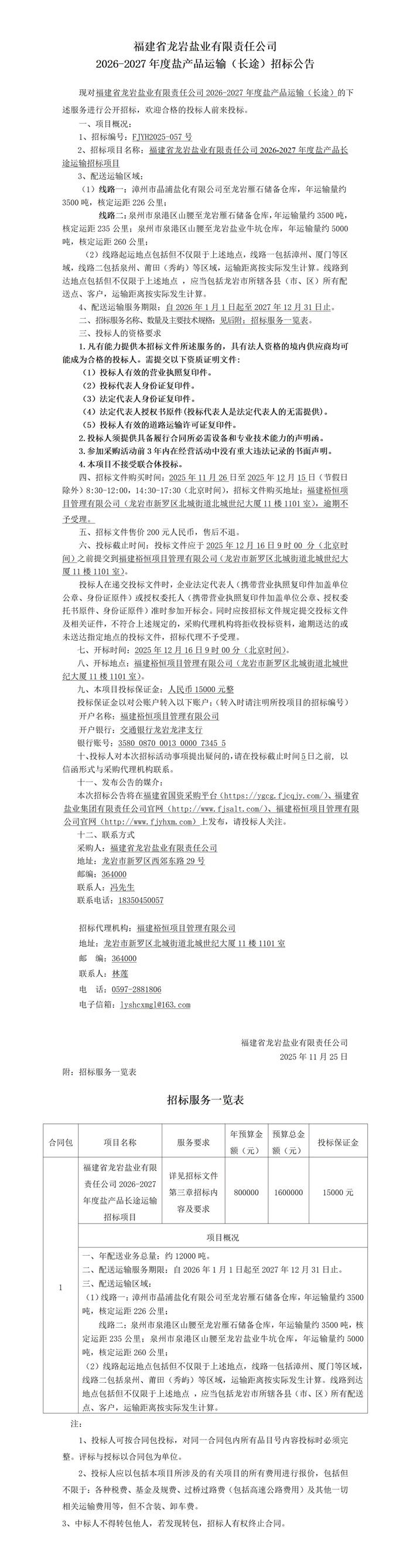
福建省龙岩盐业有限责任公司2026-2027年度盐产品长途运输招标公告
发布者:福建省龙岩盐业有限责任公司 发布时间:2025/11/25 8:21:00 阅读:
2357
次
[打印该页]
[关闭窗口]